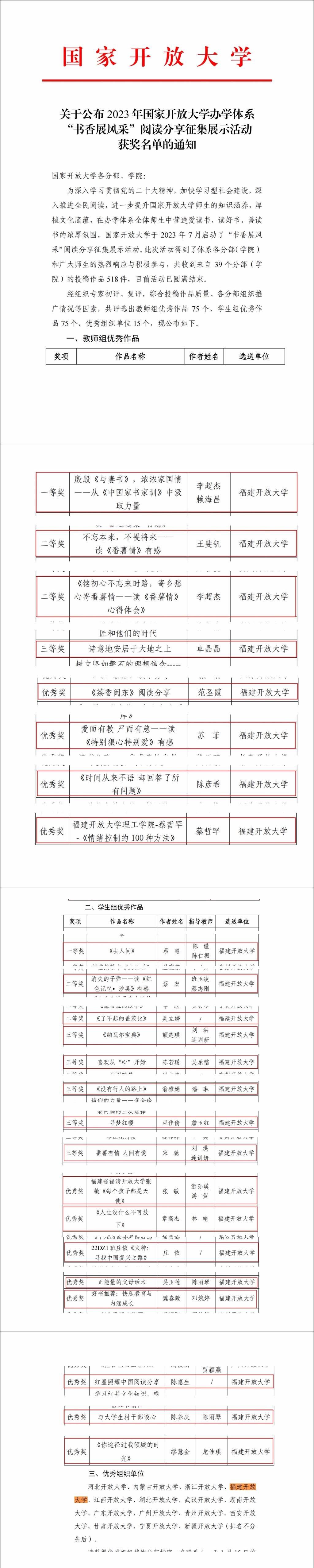
近日,国家开放大学公布了2023年国家开放大学办学体系“书香展风采”阅读分享征集展示活动评选结果。本次活动获奖视频共150个,其中由我校选送的作品共获得24个奖项(包括教师组作品8个,学生组作品16个),是国开办学体系中获奖最多的分部,成绩比较突出,我校荣获“优秀组织单位”。
由学校制作的《殷殷<与妻书>,浓浓家国情》(资源建设与管理中心 李超杰、职业学院 赖海昌)荣获教师组一等奖;《铭初心不忘来时路,寄乡愁心系番薯情》(资源建设与管理中心 李超杰)、《不忘本来,不畏将来》(马克思主义学院 王斐钒)荣获教师组二等奖;《诗意地安居于大地之上》(资源建设与管理中心 卓晶晶)荣获教师组三等奖。
由全省办学体系报送作品同样获得优异成绩,其中《去人间》(霞浦开放大学 蔡惠)荣获学生组一等奖;作品《消失的子弹》(沙县开放大学蔡宏),《了不起的盖茨比》(职业学院 吴立婷)荣获学生组二等奖;《瓦尔纳宝典》(文经学院 颉楚琪)、《喜欢从“心”开始》(龙岩开放大学 陈若瑗)、《没有行人的路上》(宁德开放大学 翁雅娟)、《寻梦红楼》(漳平开放大学 巫佳倩)、《番薯有情 人家有爱》(文经学院 宋驰)获得学生组三等奖,还获得4项教师组优秀奖和8项学生组优秀奖。
学校领导高度重视国家开放大学办学体系“书香展风采”阅读分享征集展示活动评选,资源建设与管理中心广泛动员,积极组织全省办学体系征集报送相关作品,活动得到全省办学体系积极响应与热情参与,展示了全省办学体系“书香满校园、视频展风采”精神风貌和较高的视频制作水平。
本次阅读分享征集展示活动,以文化人,以书育人,营造书香校园浓厚氛围,不仅有效提升了广大师生对阅读的热情,也加深全省办学体系各办学单位之间的联系,特别是构建“一体四翼”,有力支撑全省学习资源共享共建,有效推进学校学习资源高质量发展。在新时代新征程中,将继续坚持落实立德树人根本任务,奋力推进学校工作高质量发展。
